自中央部署稳经济一揽子措施以来,各地实施方案密集出台,其中多地实施方案中涉及房地产政策。6月仅9天就有41地出台了各类稳楼市政策,各地房地产政策松绑力度、范围、频率已经明显扩大
在信贷政策支持方面,吉林、青海、河南、贵州均明确提出降低首付比例。
图片来源于网络
在房贷利率方面,河北、吉林、新疆均明确提出,对首套房商业性贷款利率下限调整为不低于相应期限贷款市场报价利率(LPR)减20个基点。
除此以外,贵州、安徽、青海省、新疆维吾尔自治区、浙江省均提出提高住房公积金贷款额度。
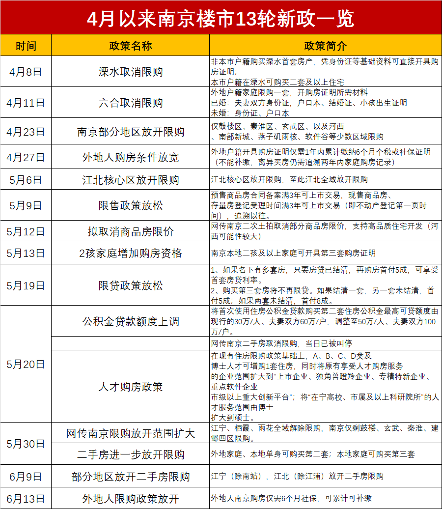
与此同时,南京楼市再传利好,继限购区域放宽之后,南京针对外地人的买房政策由原来的“要连续缴纳”“不可补缴”“不能断缴”,现在直接全面放开!
图片来源于网络
外地户籍补缴6个月社保也可以开具购房证明!
房贷利率下调、解除限购、公积金贷款放宽……接二连三的利好政策出炉,向楼市传递出更加积极的信号,助力达到“稳地价”、“稳房价”、“稳预期”的“三稳”目标。对于刚需首置者们来说,最佳购房抄底时机已出现,把握住当下利好,才是抓住了红利,而位于江北自贸芯的雅居乐汇港城无疑是置业的不二之选。
雅居乐汇港城效果图
发展所向 聚焦江北价值高地
2019年中国(江苏)自由贸易试验区南京片区落地江北新区,在国家级新区&江苏自贸区&拥江战略“三政”叠加下,滨江自贸板块应运而生。随着南京长江五桥正式通车,拥江发展形成完美闭环。滨江自贸板块作为主城开发最后留白地,与河西拥江相望,共同实现“一江两岸,拥江发展”的战略版图。
南京拥江发展规划示意图
百亿擎引 领潮国际化南京
雅居乐,落笔滨江自贸板块土地之上,打造中国·南京·滨江自贸百万方旗舰综合体。项目拥有汽车、美食、奢侈品3大IP和涵盖商务办公、精品商业与居住类产品等在内的7大高端业态。未来在为南京发展提供强大推动力的同时,将反哺周边200KM城市群,成为南京对话世界的国际文化、旅游、商业和商务的交流平台与中心。
雅居乐汇港城3大ip示意图
高阶著品 重塑城市人居向往
滨江自贸百万方旗舰综合体上,承袭雅居乐滨江系高端产品基因,打造27万方滨江宜居美宅——雅居乐·滨江绿湾。社区采用围合式错位布局,最大约181米楼间距、90°拐角边框、超大南向开间面、大面积玻璃立面等细节设计,确保每栋楼的江景视野,让浩瀚江景成为日常风景。

雅居乐滨江绿湾效果图
楼市逐步向好,正是买房良机,雅居乐汇港城作为江北2021年度双冠王红盘,于百亿旗舰综合体之上,拥长江,揽红利,是购房置业的上乘之选,下手趁早,好房不容犹豫。