刚刚传来利好,南京业主们可以支取这笔钱——物业保修金!
以后,但凡小区保修期内,出现外墙脱落、防水层渗漏、消防设备需更换等问题,在开发商不愿维修或开发商破产跑路的情况下,都可以动用这笔开发商预存的专项资金进行维修,保证业主的权益。
01
突发!南京出台物业保修金新规
小区公共部分的维修动用小区的“维修资金”,这个大家可能比较熟悉,但是你知道物业“保修金”吗?
物业维修资金:是业主缴存,在质保期后,用于公共部位、公共设施的维修、更新、改造等。按法定程序,全体业主投票决定是否使用。低于一定比例后,业主继续按相应比例补缴。
物业保修金:是政府为了约束建设单位承担自己的保修责任,由建设单位(开发商)缴存,在质保期内承担保修责任。不按规定保修的,启动保修金,保修期后,剩余的保修金退还缴存单位。这是一笔用于住宅共用部位、共用设施设备保修期内维修和更新、改造的专项资金。
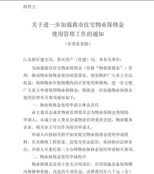
就在刚刚,南京市住房保障和房产局发布关于《关于进一步加强我市住宅物业保修金使用管理工作的通知(征求意见稿)》征求意见的公告!公示期从即日起至6月14日!
划重点↓
1、物业保修金是用于住宅共用部位、共用设施设备保修期内维修和更新、改造的专项资金。
2、什么人能申请?业委会或物业管委会!如果未成立业委会或物业管委会的,物业服务企业、相关业主可以作为使用申请人。
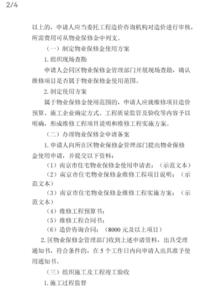
3、决算费用在八千(含)以上的,申请人应委托工程造价咨询机构对造价进行审核,所需费用可从物业保修金中列支。
4、如何申请?组织现场勘查确认属于物业保修金使用范围→制定使用方案→向所在区物业保修金管理部门提出使用申请并提交相关资料→区物业保修金管理部门收到上述申请资料,出具受理通知书,符合条件的在5个工作日内向申请人出具准予使用通知书→组织施工及工程竣工验收→办理物业保修金划转申请,物业保修金划转事项在小区显著位置公示(不少于7日)
5、此次新政是为保障物业在保修期内的正常使用和维修,进一步方便广大业主申请使用物业保修金,推动物业保修金使用制度落实。



02
南京已有小区动用物业保修金
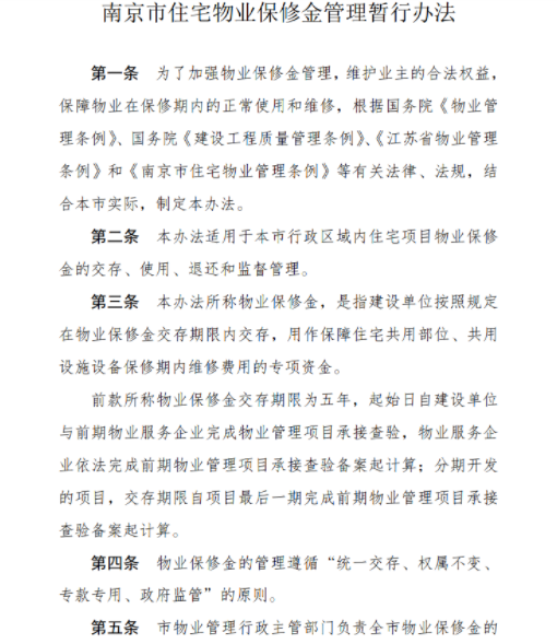
“物业保修金”全称“住宅物业保修金”,一般由地方政府制定!比如2017年5月南京发布的《南京市住宅物业保修金管理暂行办法》。
该办法规定,当建设单位在拒不履行质保期内保修责任的情况下,为维护业主合法权益,申请人(业主自治组织、物业服务企业或相关业主)可以向区住建局申请动用该专项资金,保障住宅物业在保修期内的正常使用和维修。
据“雨花住建”官方微信报道了雨花台区首次动用住宅物业保修金的案例!
去年4月以来,板桥蓝光公园1号小区多位业主反映房屋渗漏水、共用部位及共用设施设备损坏等问题,后雨花台区住建局工作人员立即与诉求人取得联系了解情况,并指导古雄街道物业办现场核实。经查,该小区住宅共用部位、共用设施设备尚处于质量保修期内。据《南京市住宅物业保修金管理暂行办法》第十一条、十二条之规定,可以动用该小区住宅保修金进行维修。据悉,第一批维修工程竣工后,该小区还启动了第二批需动用保修金的维修工程。
图源:雨花住建
可以说,在开发商蓝光面临退市、资不抵债等问题时,这笔“质保”资金在一定程度上保障了业主的权益。
一般来说,建设单位(开发商)需要在竣工验收前向物业所在地的保修金管理机构按造价2%交存的。因按比例交存,一般来说,造价越高的小区交的越多。
而在保修期内,开发商不是交了这笔钱就不用再管了。如小区的质量问题比较多,动用了物业保修金,导致账面余额不足初始交存额的二分之一,开发商就会收到补交通知,要求10天内足额补存。就算时运不济,开发商歇业、破产了,其欠缴的保修金或者应当支付的物业保修费用,也将纳入企业财产清算程序。
换句话说,在保修期限内,开发商对于这笔“物业保修金”需要负责到底。没有按规定交纳保修金、履行保修责任、按时足额补存的,都将记入信用档案。
当然,如果建设单位主动放弃退还,或者已经解散、破产,那么这笔物业保修金或许可在合规的情况下转为小区的专项维修资金。比如此前在杭州,就有多个案例,小区保修期过后,将物业保修金余额转入了物业专项维修资金。
延伸阅读:
市政府关于印发南京市住宅物业保修金
管理暂行办法的通知




