突发降息!10个基点!南京房贷利率跌至“3”字头?

楼市又迎利好!MLF降10个基点,南京房贷利率或将跌至“3”字头。


01


MLF下降10个基点!LPR或将跟进




今日(6月15日),一切如市场预期,与LPR挂钩的MLF利率下降10个基点,为2.65%。


今早,央行发布公告称,为维护银行体系流动性合理充裕,开展2370亿元一年期MLF操作,利率2.65%,较前期下降10个基点。



央行上一次调整MLF利率要追溯到去年8月,当时出手将MLF操作和公开市场逆回购操作的中标利率同时分别下降10个基点。紧随其后,5年期LPR下降15个基点。


业内人士分析,5天后,也就是6月20日,本月LPR(贷款市场报价利率)大概率将同步进行调整。这也意味着,南京房贷利率有望步入“3”字头。


目前,南京房主流房贷利率为4.1%(LPR-20个基点),二套房主流房贷利率为4.9%(LPR+60基点)。



02


楼市利好不断!南京购房补贴加码




近期,全国各地楼市利好不断。


据中指研究院监测数据显示,2023年以来,已有百余城出台房地产调控政策超250次,其中济南、长沙、厦门等十余城限购政策放松,部分热点二线城市如杭州已多次出台政策优化限购措施。上海、广州、深圳等一线城市也从公积金等方面持续对房地产政策进行调整。


近期,南京也从限购、落户、公积金、购房等方面优化政策,给买房人送利好。


5月中旬,南京六合区、江北新区大厂、长芦、葛塘街道全面放开限购,外地人无需购房证明可直接买房,新房、二手房不限。


5月25日,南京发布公积金政策调整,不仅余额可直接还商贷,还有子女家庭贷款额度提升、租房提取额度提升等。


5月29日,南京市人民政府官网发布《南京市关于江北新区、江宁、浦口、六合、溧水、高淳六区落户政策实施办法(修订稿)》、《南京市人才落户实施办法(修订稿)》两份文件,南京“人才落户”门槛拟再放宽,35周岁以下大专可落户。


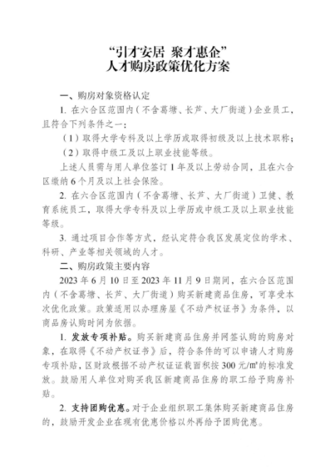
6月,六合区购房补贴再加码。据六合融媒体消息,近日,六合区人才购房专项补贴已从6月10日正式发放,补贴为300元/㎡。该补贴可与去年11月份出台的促进房地产市场健康发展政策优化工作方案(购房款1%)叠加使用。