继溧水、高淳、浦口、雨花台区发布征收国有土地房票安置办法后,刚刚,南京征收集体土地房票安置、货币补偿细则曝光!
7月31日,南京发布《南京市征收集体土地涉及房屋补偿安置办法》、《南京市征收集体土地涉及住宅房屋房票安置暂行办法》(征求意见稿)公开征求意见的公告。
01
事关房票安置!南京发布重磅文件
为进一步加快推进全市征收集体土地涉及住宅房屋补偿安置工作,满足被征收人多元化安置需求,根据《中华人民共和国土地管理法》《江苏省土地管理条例》等法律法规精神,南京市规划和自然资源局结合本市实际情况,起草了《南京市征收集体土地涉及住宅房屋房票安置暂行办法》(征求意见稿)。
重点如下↓
①、本办法所指房票是各区人民政府出具给被征收人购置本市住宅房屋的凭证。房票安置是指鼓励被征收人自行购买安置房或商品住房的一种安置方式。被征收人应当符合集体土地征收安置房申购条件。
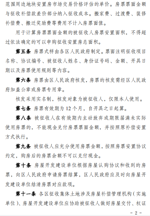
②、房票票面金额=被征收人房票安置面积*参照征收范围周边地块安置房市场交易价格评估的单价。房票票面金额与征收补偿款差价部分纳入征收成本。搬家费、过渡费、装修补偿费、搬迁奖励费等费用不计入房票面值。用于计算房票票面金额的被征收人房票安置面积,不得超过依法确定的可以申购征收安置房总面积。
③、被征收人在有效期内主动放弃或期限届满未实际使用房票的,不能现金兑付房票票面金额,并按照原补偿安置方式执行。被征收人应充分使用房票金额,按照房票安置协议约定,购房后的房票余额不可以兑付现金。房票有效期为自开具之日起12个月内。
④、被征收人购房成交价格不超过房票票面金额的对新购房屋免征契税;购房成交价格超过房票票面金额的,对超额部分按规定征收契税。
⑤被征收人通过房票方式自愿购置的安置房是指全市范围内可用于安置的征收安置房,购置价格应当为市场交易价格,由评估机构评估确定。
被征收人通过房票购置的商品住房是指由房地产开发企业自愿报名参与房票安置的可售新建商品住房。房源信息经各区房产部门审核后统一通过各区政府网站向社会公示,未经公示的楼盘不得参与房票安置。
原文如下↓


02
货币补偿!南京集体土地拆迁新办法
根据新修改的《中华人民共和国土地管理法》《中华人民共和国土地管理法实施条例》《江苏省土地管理条例》等法律、法规和规定的要求,结合我市征收集体土地涉及房屋补偿安置工作实际,南京市规划和自然资源局起草了《南京市征收集体土地涉及房屋补偿安置办法》(征求意见稿)。
重点如下↓
①适用范围
本市行政区域内的征收集体土地涉及房屋补偿安置,适用本办法。
本办法所称征收集体土地涉及房屋,包括住宅房屋和非住宅房屋。非住宅房屋包括营业用房和非营业用房。
②补偿方式
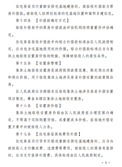
征收集体土地涉及住宅房屋的补偿安置方式主要为货币补偿。实行货币补偿的,符合条件的被征收人可以申购集体土地征收安置房。
具备条件的区域可以在国土空间规划确定的居民点范围内采用重新安排宅基地建房的方式予以补偿安置。
非住宅房屋的补偿方式为货币补偿。
③安置房价格
集体土地征收安置房价格由区人民政府在合理范围内确定,不得高于实际购置价格,或重置成本价格,在征地补偿安 置方案中向被征收人公告。
④最小面积保障
住宅房屋被征收人符合集体土地征收安置房申购条件且在本市仅有一处住房,其获得的征收补偿款不足以购买45平方米集体土地征收安置房的,按照集体土地征收安置房价格测算的45平方米集体土地征收安置房的总价对被征收人进行补偿。
原文如下↓










