继上周五央行重磅四连新政后,一批买房人涌向售楼处,各大楼盘人气暴涨;二手房东也闻风而动,一夜涨价超百万!南京楼市,真的开始变天了!
01
来访、成交翻番!南京楼市又火了
在刚刚过去的周末两天,受新政利好刺激,南京各大楼盘人气高涨,各大楼盘喜报刷屏,来访、成交翻番。
南部新城
据悉,保利文华周末售楼处人头攒动,人气高涨。置业顾问表示:“周末两天,大家都开单了。”



有置业顾问表示,保利博雅和著周六一天时间就卖了26套,周日10点人就满了,基本上都忙到凌晨一两点才回家。
秦淮金茂府售楼处人气爆棚,据置业顾问透露,两天到访约300组。
今日,保利·招商文璟和颂发布喜报称,周末两天来访人数超500组,热销3个亿,创下南京新城成交金额top1。
燕子矶
今日,保利燕璟和颂发布喜报:周末单日来访超149组,单日成交21套!
城南小行
万科朗拾置业顾问表示,由于来看房咨询的客户太多,置业顾问忙不过来,甚至要一个人给多个客户同时讲解。
越秀天和置业顾问表示:新政一出,明显看房的人都变多了。这周末很多人不是在看房,就是在看房路上。
江心洲
5月18日上午,有置业顾问称,江心洲奥体建设江尚紫薇两套顶楼被秒。
江宁百家湖
江宁百家湖嘉和华府的置业顾问表示,在新政发布后2小时,就有2个买房人主动上门,瞬间买走2套房,热度率先爆了。
江宁正方新城
据悉,正方新城的锦尚紫兰,周末单日来访超百组。
今日,保利江苏发布喜报称,环比五一最高单日来访上涨100%,成交上涨135%。
此外,还有置业顾问表示,周末的南部新城政务交易大厅人气旺盛!
数据方面,据南京网上房地产显示,上周南京楼市新房认购639套,成交485套,日均认购约91套,日均成交约70套。
02
涨价超百万!南京二手房业主连夜调价
南京二手房业主也闻风而动,一批业主上调挂牌价格,有房源一夜疯涨100多万。
据贝壳显示,仙林湖高科荣境二期一套470㎡的底跃,5月17日下午,业主直接涨价180万,报价1800万。
据显示,这套房去年3月挂牌,随后接连5次降价,从2000万一直降到1620万,上周五新政发布后,业主直接涨价180万。
宁南仁恒翠竹园一套建面约170㎡4室2厅房源涨价81万,挂牌总价从599万涨到680万,目前挂牌单价为39986元/㎡。
鼓楼五台山峨嵋岭19号一套3室1厅102㎡房源涨价30万,挂牌总价由649万调至679万,目前挂牌单价为66302元/㎡。
东大影壁5号一套2室1厅43㎡房源涨价20万,挂牌总价由116万调至138万,目前挂牌单价为31536元/㎡。
有南京业主呼吁:南京所有有房的业主,大家齐心协力把南京房价再抬回去,不要听中介忽悠,能不挂牌就不挂牌,已经挂牌就提高售价。趁着南京新的落户政策的利好,齐心协力再把房价抬回原来的高点。
南京多个小区的业主也发布倡议书,捍卫小区房价。>>>呼吁涨价2千/平!仁恒江湾城加入房价保卫战!南京一批业主信心大涨
当下,稳楼市信号强烈,房地产利好频频。上周五(5月17日),央行连出4条史诗级政策。
●降低首付比例,首套房15%,二套房25%;
●取消首套、二套住房商贷利率下限;
●下调公积金贷款利率25个基点:5年以下(含5年)和5年以上首套个人住房公积金贷款利率分别调整为2.35%和2.85%;5年以下(含5年)和5年以上第二套个人住房公积金贷款利率分别调整为不低于2.775%和3.325%。
●设立3000亿元保障性住房再贷款,支持城投以合理价格收购已建成未出售商品房,用作配售型或配租型保障性住房,力挺去库存。
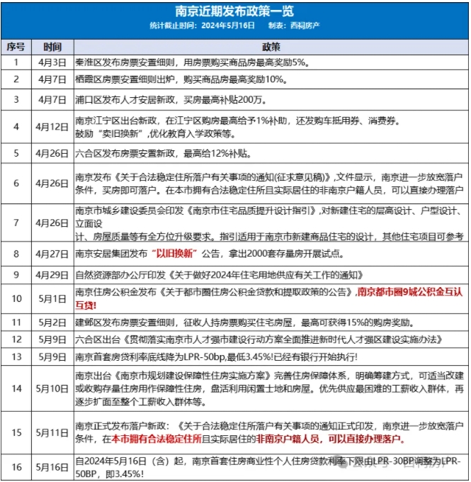
此外,4月以来,南京发布了超10条新政,市场迎利好。新政涉及房票安置、人才安居、购房补助、落户放宽、以旧换新、公积金互认互贷、降低房贷利率、提升住宅品质等方方面面。
当下,你愿意出手买房吗?欢迎留言讨论。